欢迎访问成都华盛兴邦企业管理咨询有限公司
欢迎访问成都华盛兴邦企业管理咨询有限公司
咨询电话: 4008-715-360
成都华盛兴邦企业管理咨询有限公司
食品、医药、农产品 全产业链 一站式服务
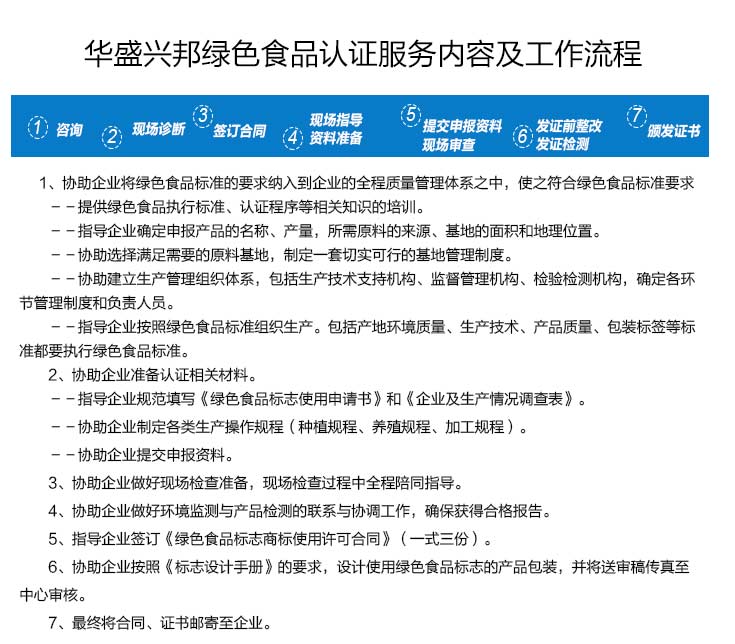
绿色食品认证咨询
来源: | 作者:pmof6fc84 | 发布时间: 1985天前 | 23596 次浏览 | 🔊 点击朗读正文 ❚❚ | 分享到:
绿色食品是遵循可持续发展原则,按照特定生产方式生产,经专门机构认定,许可使用绿色食品标志商标的无污染的安全、优质、营养类食品。绿色食品认证是一种标志认证,即绿色食品标志使用权的许可认证。指企业按《绿色食品标志管理办法》的规定程序提出申请,由农业部审核批准其使用权。绿色食品标志是经国家工商行政管理局注册的质量证明商标,用以标识、证明无污染的安全、优质、营养类食品及与此类食品相关的事物,只有经过绿色食品认证的产品才可以使用。